当前位置:首页 辟谣发布 > 权威发声

“河南矿山”出APP了?假的!企业郑重声明

发布时间:2026-02-04 来源:新乡市互联网举报和辟谣平台

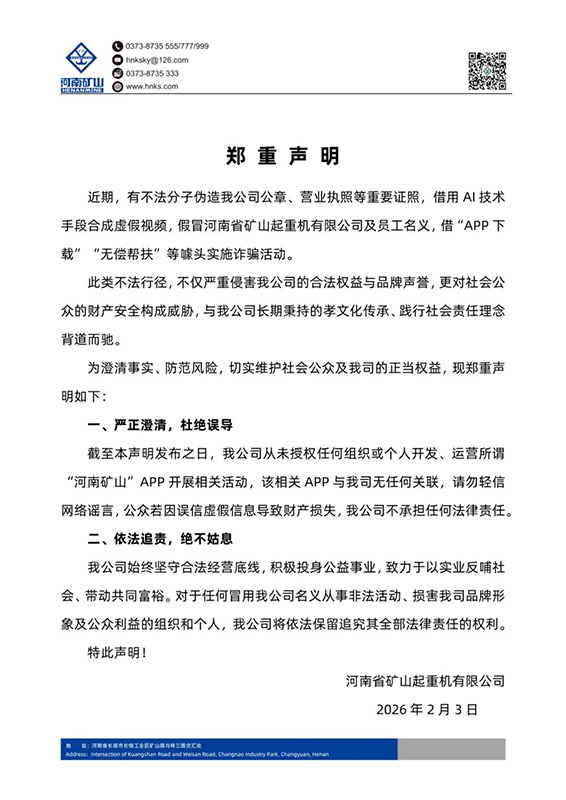
      近期,新乡市委网信办接网民举报,网络上出现冒充河南省矿山起重机有限公司(简称“河南矿山”)名义的诈骗活动:不法分子伪造公司公章、营业执照等重要证照,通过AI技术合成虚假宣传视频,推广所谓“河南矿山”APP,以“无偿帮扶”“邀请好友领收益”为诱饵,诱导网民填写手机号、密码注册,甚至要求填写上级邀请码(虚假官方邀请码:888888),企图实施诈骗。相关虚假信息通过网络平台传播,对公众财产安全构成威胁。

辟谣!有不法分子冒用“河南矿山”名义诈骗,虚假APP、AI合成视频均为骗局

辟谣!有不法分子冒用“河南矿山”名义诈骗,虚假APP、AI合成视频均为骗局

  经与河南省矿山起重机有限公司官方确认,公司从未授权任何组织或个人开发、运营“河南矿山”相关APP,网传APP、注册链接、专属客服等均与公司无任何关联,纯属虚假信息。官方信息核实渠道:https://mp.weixin.qq.com/s/5_0p586btcyDcXuz7e6sKA

辟谣!有不法分子冒用“河南矿山”名义诈骗,虚假APP、AI合成视频均为骗局

  网络诈骗手段不断翻新,利用AI技术合成虚假信息、冒用知名企业名义作案的行为,严重侵害企业合法权益和公众财产安全,已触犯相关法律法规。

  请广大网民提高警惕,切勿轻信“无偿帮扶”“邀请领收益”等不实噱头,不随意下载非官方认证的APP,不向陌生平台泄露个人信息、转账汇款。如需了解“河南矿山”相关信息,务必通过官方渠道核实。如发现类似诈骗行为,可及时向有关部门举报,共同维护清朗网络空间,守护自身财产安全。