当前位置:首页 首页轮播

“2025年度河南省互联网辟谣优秀作品”揭晓

发布时间:2025-12-31 来源:清朗河南微信公众号

        12月30日,2025年度河南省互联网辟谣优秀作品发布活动在河南濮阳落下帷幕。活动共发布文字类优秀作品10部、平面类优秀作品10部、音视频类优秀作品11部、重大辟谣专题优秀作品3部、优秀辟谣平台(账号)1个。现对获奖作品名单公布如下:

文字类(10部)

“2025年度河南省互联网辟谣优秀作品”揭晓

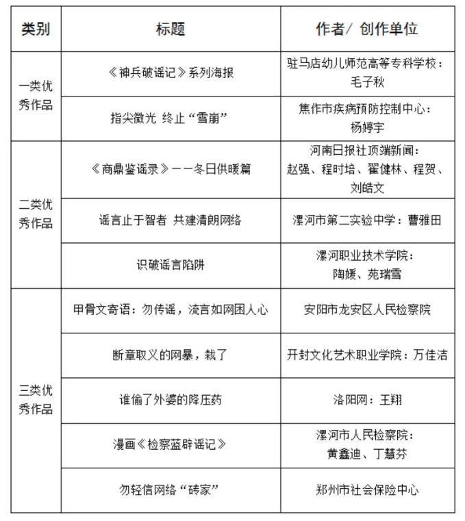
平面类(10部)

“2025年度河南省互联网辟谣优秀作品”揭晓

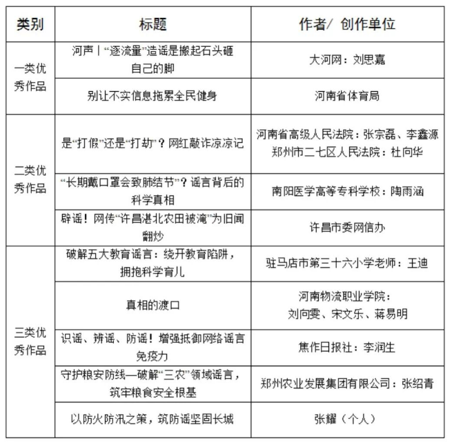
音视频类(11部)

“2025年度河南省互联网辟谣优秀作品”揭晓

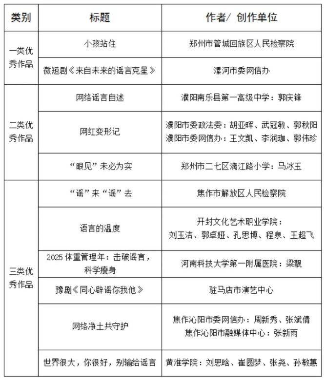
重大辟谣专题(3部)

“2025年度河南省互联网辟谣优秀作品”揭晓

优秀辟谣平台(账号)

“2025年度河南省互联网辟谣优秀作品”揭晓